SPS-Protector

  • Kombineret overspændingsafleder og filter
  • Overspændingsafleder med overvågnings- og frakoblingsanordning
  • Støjfilter til beskyttelse af tilsluttet, sensitiv industrielektronik imod balanceret og ubalanceret højfrekvent støj
  • Opbygning i skærmet kabinet
  • Funktions-/fejlindikation ved grøn/rød markering med potentialfri fjernmeldekontakt (brydekontakt)

Details

lorem ipsum

SPS-Protector

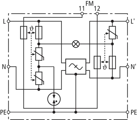
Overspændingsafleder med støjfilter til 1-fasede 230 V TT- og TN-systemer; med potentialfri fjernmeldekontakt (brydekontakt).

1 Product

Part No. 912253 SPS PRO

GTIN 4013364068360, Customs tariff No. (EU): 85363010, Gross weight: 603.70 g, PU: 1.00 Pakkestørrelse


Images

Additional information

Overspændingsafleder med støjfilter SPS PRO
Topolet overspændingsafleder til beskyttelse af
Strømforsyning til elektroniske enheder mod
Overspændinger samt højfrekvente støjspændinger
Bredde 7TE
Afleder type 3 iht. EN 61643-11
Funktionsindikering grøn,
Fejlvisning: Fjernmeldekontakt
Opbygning i afskærmet indkapsling
Netfilter iht. DIN VDE 0565 del 3
Maks. driftsspænding 255 V AC
Samlet afledningsstødstrøm: 5 kA
Beskyttelsesniveau (L-N): <= 0,8 kV
Nominel laststrøm: 3 A ac
Dæmpning ved f = 1 MHZ sym./asym. >= 73 dB / >= 45 dB
Energetisk koordination iht. DIN EN 62305-4
Afleder i Red/Line-serien

fabrikat: DEHN
Type: SPS PRO
artikelnr.: 912253
eller tilsvarende

Certificates

 

Technical data

Afleder efter EN 61643-11 / IEC 61643-11 Type 3 / klasse III
Afledermærkespænding AC (UC ) 255 V (50 / 60 Hz)
Mærkelaststrøm AC (IL ) 3 A
Mærkeafledestødstrøm (8/20 µs) (In ) 3 kA
Samlet afledestødstrøm (8/20 µs) [L+N-PE] (Itotal ) 5 kA
Restspænding [L-N] / [L/N-PE] (UP ) ≤ 800 / ≤ 1000 V
FM-kontaktens funktion Brydekontakt

Product 912253 was added to Notepad.

Product 912253 was added to the cart.


back to top